Thermodynamic assessment of the Al–Mo–V ternary system
Abstract
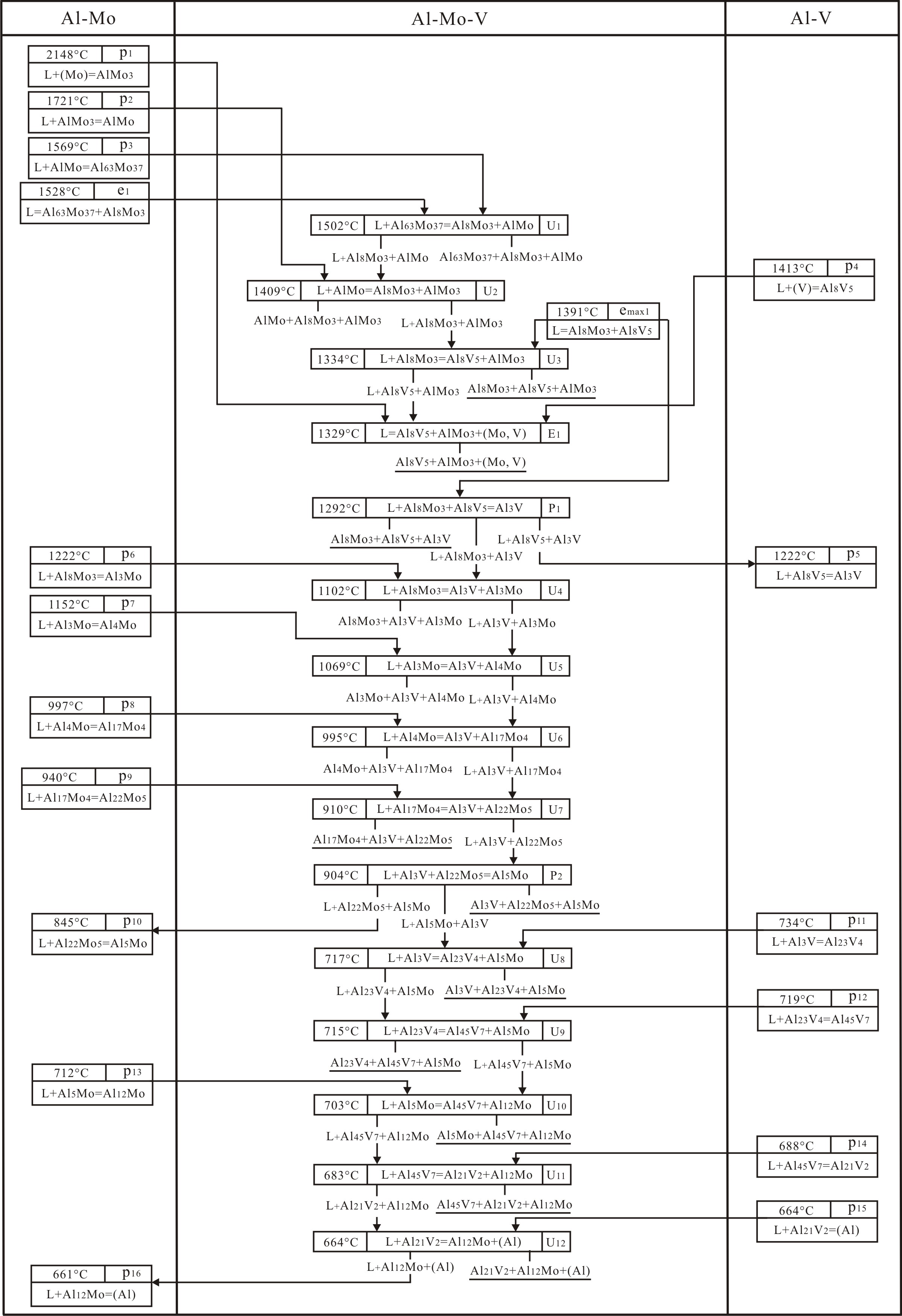
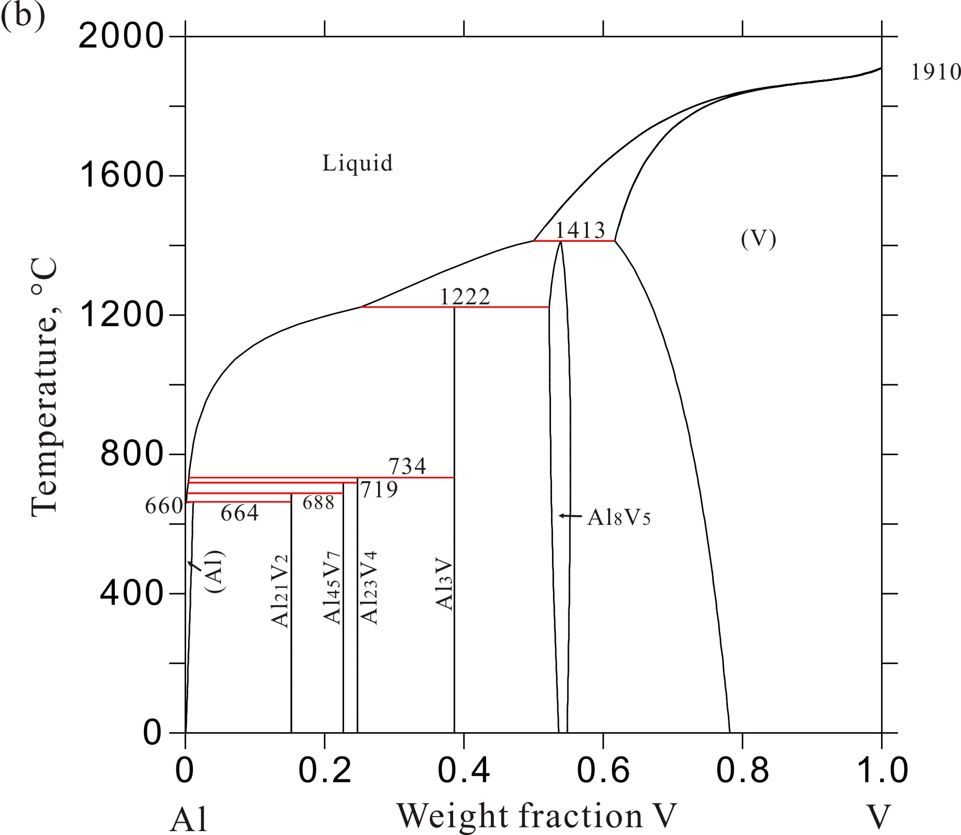
Thermodynamic assessment of the Al–Mo–V ternary system was performed by means of the CALPHAD (CALculation of PHAse Diagram) approach based on the thermodynamic descriptions of three constitutive binary systems (Al–Mo, Al–V and Mo–V) as well as the experimental phase equilibria data available in the literature. The solution phases, i.e. liquid, bcc (Mo, V) and fcc (Al), were described using the substitutional solution models with the Redlich-Kister equation. The binary phases in the Al–Mo and Al–V systems with the solubilities of the third element were modeled using the sublattice models. An optimal set of thermodynamic parameters for the Al–Mo–V system was obtained. Six isothermal sections at 1200, 1000, 750, 715, 675 and 630 oC and liquidus projection with isotherm were calculated. The reaction scheme for the entire Al–Mo–V system was also constructed. Comparisons between the calculated and measured phase diagrams indicated that almost all the reliable experimental information was satisfactorily accounted for by the present modeling.
Authors retain copyright of the published papers and grant to the publisher the non-exclusive right to publish the article, to be cited as its original publisher in case of reuse, and to distribute it in all forms and media.
The Author(s) warrant that their manuscript is their original work that has not been published before; that it is not under consideration for publication elsewhere; and that its publication has been approved by all co-authors, if any, as well as tacitly or explicitly by the responsible authorities at the institution where the work was carried out. The Author(s) affirm that the article contains no unfounded or unlawful statements and does not violate the rights of others. The author(s) also affirm that they hold no conflict of interest that may affect the integrity of the Manuscript and the validity of the findings presented in it. The Corresponding author, as the signing author, warrants that he/she has full power to make this grant on behalf of the Author(s). Any software contained in the Supplemental Materials is free from viruses, contaminants or worms.The published articles will be distributed under the Creative Commons Attribution ShareAlike 4.0 International license (CC BY-SA).
Authors are permitted to deposit publisher's version (PDF) of their work in an institutional repository, subject-based repository, author's personal website (including social networking sites, such as ResearchGate, Academia.edu, etc.), and/or departmental website at any time after publication.
Upon receiving the proofs, the Author(s) agree to promptly check the proofs carefully, correct any typographical errors, and authorize the publication of the corrected proofs.
The Corresponding author agrees to inform his/her co-authors, of any of the above terms.
