Thermodynamic reassessment of the Mn-Ni-Si system
Abstract
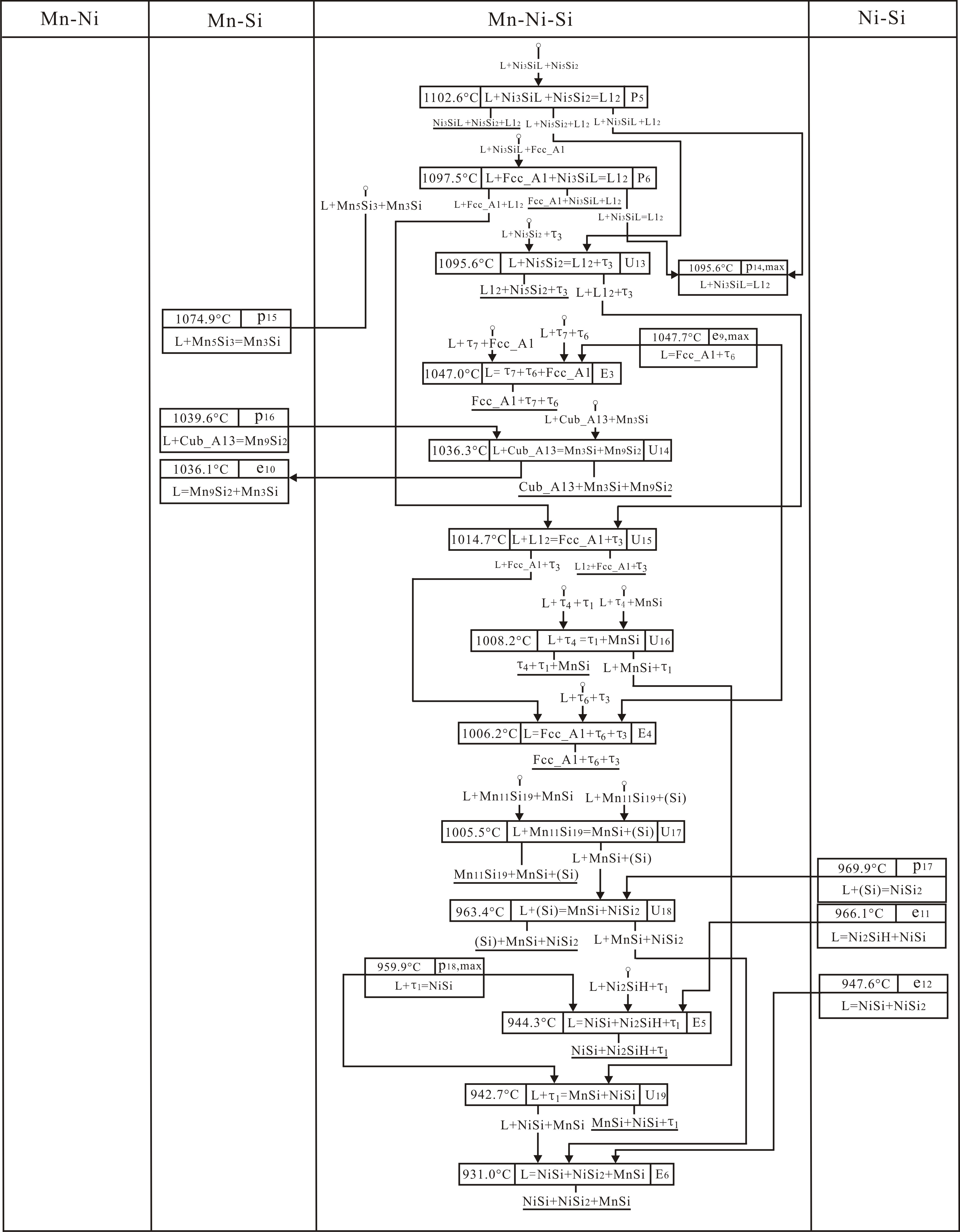
Based on the new experimental data available in the literature, the Mn-Ni-Si system has been reassessment using the CALPHAD (CALculation of PHAse Diagram) approach. Compared with the previous modeling, the τ8 and τ12 ternary phases were treated as the same phase according to the new experimental data. The Mn3Si phase was described with two sublattice model (Mn, Ni)3(Si)1. The reported new ternary phase τ was not considered in the present work. Comprehensive comparisons between the calculated and measured phase diagrams showed that a set of thermodynamic parameters of the Mn-Ni-Si system obtained in this work was more accurate than the previous one.
Authors retain copyright of the published papers and grant to the publisher the non-exclusive right to publish the article, to be cited as its original publisher in case of reuse, and to distribute it in all forms and media.
The Author(s) warrant that their manuscript is their original work that has not been published before; that it is not under consideration for publication elsewhere; and that its publication has been approved by all co-authors, if any, as well as tacitly or explicitly by the responsible authorities at the institution where the work was carried out. The Author(s) affirm that the article contains no unfounded or unlawful statements and does not violate the rights of others. The author(s) also affirm that they hold no conflict of interest that may affect the integrity of the Manuscript and the validity of the findings presented in it. The Corresponding author, as the signing author, warrants that he/she has full power to make this grant on behalf of the Author(s). Any software contained in the Supplemental Materials is free from viruses, contaminants or worms.The published articles will be distributed under the Creative Commons Attribution ShareAlike 4.0 International license (CC BY-SA).
Authors are permitted to deposit publisher's version (PDF) of their work in an institutional repository, subject-based repository, author's personal website (including social networking sites, such as ResearchGate, Academia.edu, etc.), and/or departmental website at any time after publication.
Upon receiving the proofs, the Author(s) agree to promptly check the proofs carefully, correct any typographical errors, and authorize the publication of the corrected proofs.
The Corresponding author agrees to inform his/her co-authors, of any of the above terms.
